Упр.155 ГДЗ Муравин 7 класс (Алгебра)
Решение #1

Рассмотрим вариант решения задания из учебника Муравин, Муравина 7 класс, Дрофа:
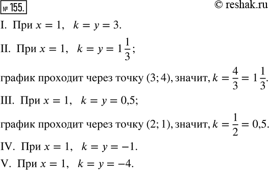
155. Функция у = kx цри х = 1 принимает значение, равное коэффициенту пропорциональности k. Пользуясь этим свойством, определите угловые коэффициенты прямых, изображённых на рисунке 31.
*размещая тексты в комментариях ниже, вы автоматически соглашаетесь с пользовательским соглашением