Упр.181 ГДЗ Муравин 7 класс (Алгебра)
Решение #1

Рассмотрим вариант решения задания из учебника Муравин, Муравина 7 класс, Дрофа:
181. 1) Определите, не выполняя построения графика функции у = —3/4 х + 9:
а) координаты точек пересечения графика с осями координат;
б) принадлежат ли графику точки:
А(100;84), B(-0,05;-7,9), С(-30;30,5);
в) есть ли на графике точка, абсцисса которой равна её ординате.
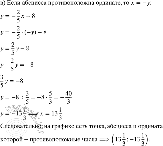
2) Определите, не выполняя построения графика функции у = —2/5 х - 8:
а) координаты точек пересечения графика с координатными осями;
б) принадлежат ли графику точки:
А(50;12), B(-0,05;-7,9), С(52;28);
в) есть ли на графике точка, абсцисса и ордината которой — противоположные числа.
*размещая тексты в комментариях ниже, вы автоматически соглашаетесь с пользовательским соглашением