Упр.29 ГДЗ Муравин 7 класс (Алгебра)
Решение #1

Рассмотрим вариант решения задания из учебника Муравин, Муравина 7 класс, Дрофа:
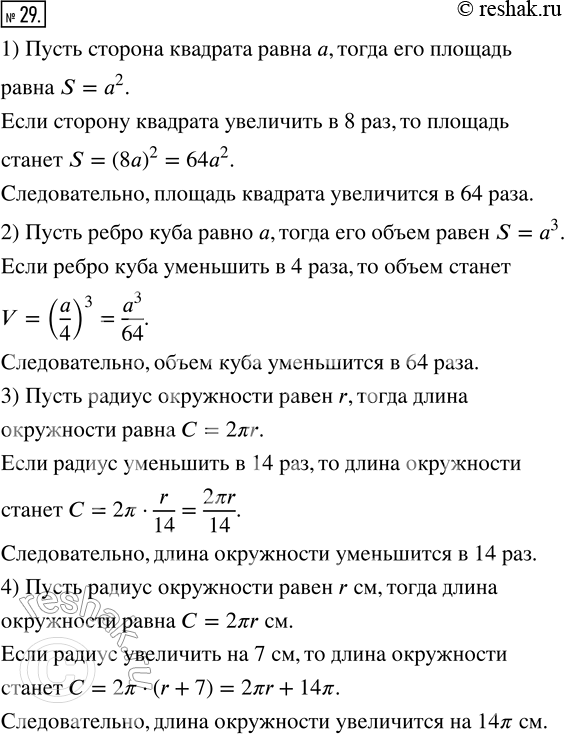
29. Как изменится:
1) площадь квадрата, если его сторону увеличить в 8 раз;
2) объём куба, если его ребро уменьшить в 4 раза;
3) длина окружности, если её радиус уменьшить в 14 раз;
4) длина окружности, если её радиус увеличить на 7 см?
*размещая тексты в комментариях ниже, вы автоматически соглашаетесь с пользовательским соглашением