Упр.406 Рабочая тетрадь №3 ГДЗ Мерзляк Полонский 6 класс (Математика)
Решение #1

Рассмотрим вариант решения задания из учебника Мерзляк, Полонский, Якир 6 класс, Вентана-Граф:
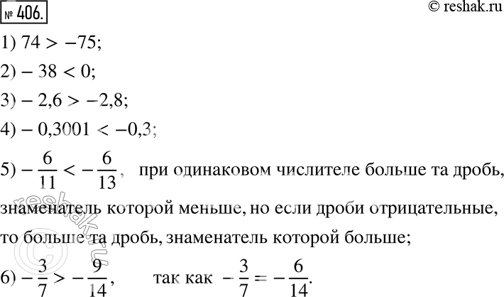
406. Сравните числа.
1) 74 ___ -75; 3) -2,6 ___ -2,8; 5) -6/11 ___ -6/13;
2) -38 ___ 0; 4) -0,3001 ___ -0,3; 6) -3/7 ___ -9/14.
*размещая тексты в комментариях ниже, вы автоматически соглашаетесь с пользовательским соглашением