Упр.527 ГДЗ Муравин 7 класс (Алгебра)
Решение #1

Рассмотрим вариант решения задания из учебника Муравин, Муравина 7 класс, Дрофа:
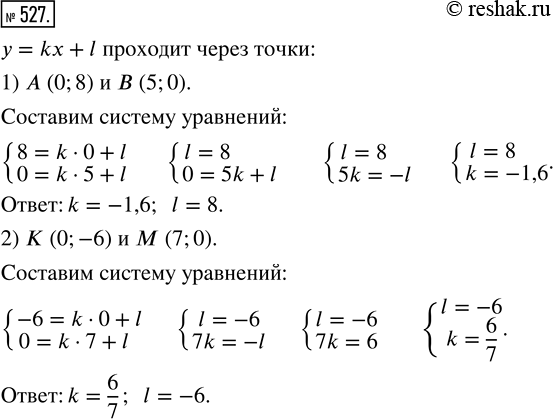
527. Прямая у = kx + l пересекает оси координат в точках:
1) А(0; 8) и В(5; 0); 2) К(0; -6) и М(7; 0).
Найдите k и l.
*размещая тексты в комментариях ниже, вы автоматически соглашаетесь с пользовательским соглашением