Упр.56 ГДЗ Муравин 7 класс (Алгебра)
Решение #1

Рассмотрим вариант решения задания из учебника Муравин, Муравина 7 класс, Дрофа:
56. Составьте выражение для ответа на вопрос задачи.
1) За 3 м шерстяной ткани и а метров шёлка заплатили 2300 р. Сколько стоит 1 м шёлка, если 1 м шерстяной ткани стоит k р.?
2) За 4 альбома для рисования и 7 ручек уплатили d р. Сколько стоит один альбом для рисования, если ручка стоит р р.?
3) Площадь садового участка, имеющего форму прямоугольника, равна 600 м^2, а его длина равна а м. Какова длина изгороди, огораживающей этот участок?
4) Периметр прямоугольника равен р м, а длина одной из его сторон а м. Какую площадь имеет этот прямоугольник?
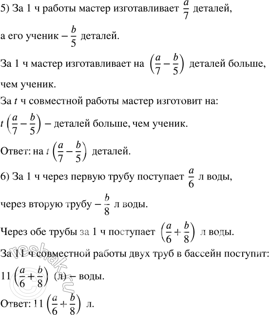
5) Мастер за 7 ч работы изготавливает а деталей, а его ученик за 5 ч работы — b деталей. На сколько деталей больше, чем ученик, изготовит мастер за t ч совместной с ним работы?
6) Из одной трубы в бассейн поступает а л воды за 6 ч, а из другой — b л за 8 ч. Сколько воды поступит в бассейн за 11 ч совместной работы двух труб?
*размещая тексты в комментариях ниже, вы автоматически соглашаетесь с пользовательским соглашением