Упр.582 ГДЗ Колягин Ткачёва 10 класс (Алгебра)
Решение #1
Решение #2

Рассмотрим вариант решения задания из учебника Колягин, Ткачёва, Фёдорова 10 класс, Просвещение:
582 Построить график функции:
1) y = корень (x2-3x+2);
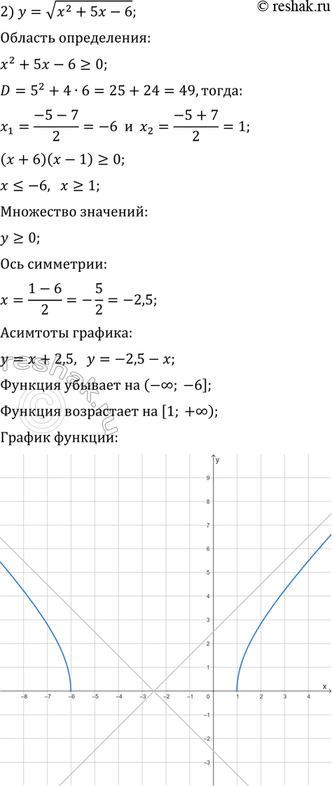
2) y = корень (x2+5x-6);
3) y = 1/(x2+7x-8);
4) y = 2/(2x2+7x-4).
*размещая тексты в комментариях ниже, вы автоматически соглашаетесь с пользовательским соглашением