Упр.671 ГДЗ Колягин Ткачёва 10 класс (Алгебра)
Решение #1
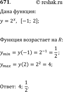
Решение #2

Рассмотрим вариант решения задания из учебника Колягин, Ткачёва, Фёдорова 10 класс, Просвещение:
671. Найти наибольшее и наименьшее значения функции у = 2^х на отрезке [-1; 2].
*размещая тексты в комментариях ниже, вы автоматически соглашаетесь с пользовательским соглашением