Упр.7 ГДЗ Колягин Ткачёва 10 класс (Алгебра)
Решение #1
Решение #2

Рассмотрим вариант решения задания из учебника Колягин, Ткачёва, Фёдорова 10 класс, Просвещение:
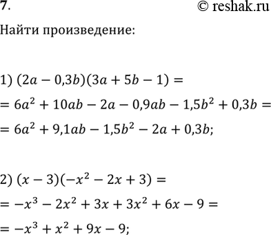
Умножить многочлен на многочлен:
1) (2а - 0,3b)(3a + 5b - 1);
2) (х - 3)(-х2 - 2х + 3).
*размещая тексты в комментариях ниже, вы автоматически соглашаетесь с пользовательским соглашением