Упр.791 ГДЗ Колягин Ткачёва 10 класс (Алгебра)
Решение #1
Решение #2

Рассмотрим вариант решения задания из учебника Колягин, Ткачёва, Фёдорова 10 класс, Просвещение:
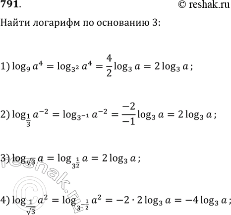
791. Выразить данный логарифм через логарифм а по основанию 3 (а>0):
1) логарифм (а^4) по основанию 9
2) логарифм (а^-2) по основанию 1/3
3) логарифм а по основанию v3
4) логарифм (а^2) по основанию 1/v3
*размещая тексты в комментариях ниже, вы автоматически соглашаетесь с пользовательским соглашением