Упр.8.16 ГДЗ Рабочая тетрадь Зубарева Мордкович 6 класс Экзамен (Математика)
Решение #1

Рассмотрим вариант решения задания из учебника Ерина, Зубарева, Мордкович 6 класс, Экзамен:
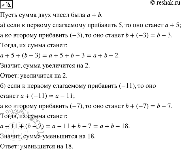
16. Как изменится сумма двух чисел, если:
а) к первому слагаемому прибавить 5, а ко второму (-3)?
б) к первому слагаемому прибавить (-11), а ко второму (-7)?
*размещая тексты в комментариях ниже, вы автоматически соглашаетесь с пользовательским соглашением