Упр.834 ГДЗ Колягин Ткачёва 10 класс (Алгебра)
Решение #1
Решение #2

Рассмотрим вариант решения задания из учебника Колягин, Ткачёва, Фёдорова 10 класс, Просвещение:
834. Найти область определения функции:
1) у=логарифм (x^2-3x-4) по основанию 8
2) у=логарифм (-x^2+5x+6) по основанию v3
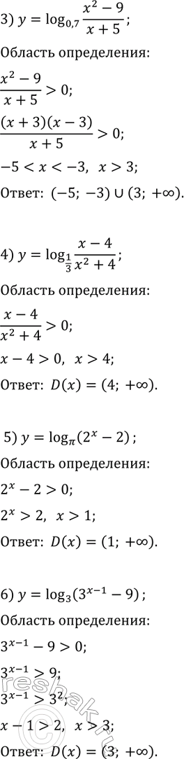
3) у=логарифм ((x^2-9)/(x+5)) по основанию 0.7
4) у=логарифм ((x-4)/(x^2+4)) по основанию 1/3
5) у=логарифм (2^x-2) по основанию pi
6) у=логарифм (3^(x-1)-9) по основанию 3
*размещая тексты в комментариях ниже, вы автоматически соглашаетесь с пользовательским соглашением