Упр.868 ГДЗ Колягин Ткачёва 10 класс (Алгебра)
Решение #1
Решение #2

Рассмотрим вариант решения задания из учебника Колягин, Ткачёва, Фёдорова 10 класс, Просвещение:
868. Найти область определения функции:
1) у=логарифм (x^2-4x+3) по основанию 5
2) у=логарифм ((3x+2)/(1-x)) по основанию 6
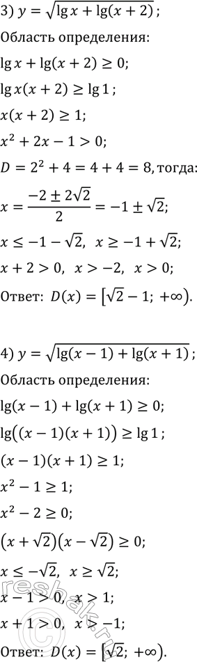
3) у=v(десятичный логарифм х+десятичный логарифм (х+2))
4) у= v(десятичный логарифм (х-1) +десятичный логарифм (х+1))
*размещая тексты в комментариях ниже, вы автоматически соглашаетесь с пользовательским соглашением